{$cfg_webname}
主页 > 土木工程 > 建筑结构 >

六层5600平米文信中学教学楼设计(含CAD建筑图结构图)

来源:56doc.com  资料编号:5D25221 资料等级:★★★★★ %E8%B5%84%E6%96%99%E7%BC%96%E5%8F%B7%EF%BC%9A5D25221
资料以网页介绍的为准,下载后不会有水印.资料仅供学习参考之用. 帮助
资料介绍

六层5600平米文信中学教学楼设计(含CAD建筑图结构图)(论文计算书32000字,CAD建筑图6张,CAD结构图8张)
本工程是文信中学教学楼,为混凝土框架体系。毕业设计过程主要在两个部分进行:建筑设计和结构设计。结构设计分为两部分:手动计算和计算机计算。建筑部分主要划分建筑物的功能,进一步确定建筑物的平面,而在结构设计部分,则主要进行梁和柱的横截面设计以及整个建筑物的抗震设计。手动计算部分的具体内容是设计所选水平框架的结构梁和柱。也就是说,在确定计算图的基础上,通过对水平荷载和垂直荷载以及梁和柱的横截面尺寸进行统计计算,组合梁和柱的最不利的内力组合。根据此设计确定所需钢筋的面积。除了梁和柱的设计之外,根据分度设计的要求,还需要设计楼梯,地基和现浇板。计算机计算部分主要是使用PKPM对整体结构进行建模,并首先输入负载以获取电力。计算结果并分析其合理性,然后绘制梁,板和柱结构的结构图,比较人工计算和计算机计算的结果,并分析产生差异的原因。
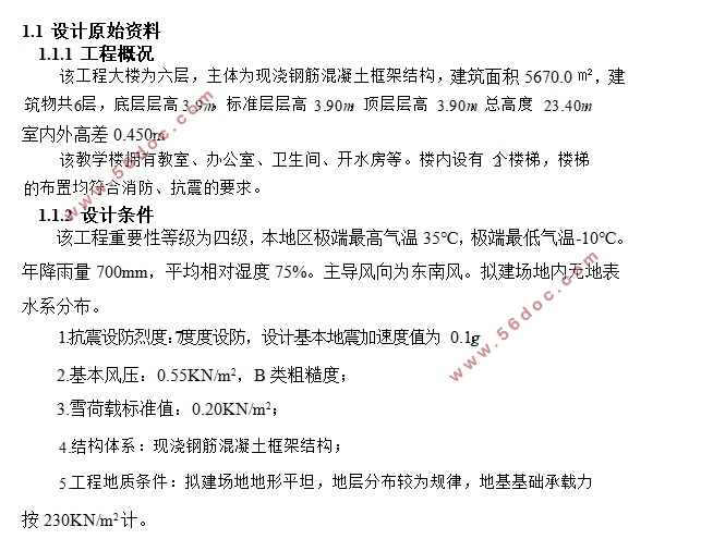
本设计文信中学教学楼。该大楼层数为6层,主框架高度为23.40 m,结构类型为钢筋混凝土框架结构。
 

六层5600平米文信中学教学楼设计(含CAD建筑图结构图)
六层5600平米文信中学教学楼设计(含CAD建筑图结构图)
六层5600平米文信中学教学楼设计(含CAD建筑图结构图)
六层5600平米文信中学教学楼设计(含CAD建筑图结构图)
六层5600平米文信中学教学楼设计(含CAD建筑图结构图)
六层5600平米文信中学教学楼设计(含CAD建筑图结构图)


目录
摘要    3
前言    4
第一章 设计任务及基本要求    5
1.1 设计原始资料    5
1.2 建筑设计要求    5
1.3结构设计任务及要求    5
第二章 建筑设计说明    6
2.1建筑平面设计    6
2.2剖面设计    6
第三章 结构设计    7
3.1 结构方案的选择及结构布置    7
第四章 侧移线刚度计算    10
第五章 恒荷载作用下内力计算    11
5.1 框架恒荷载标准值计算    11
5.2 框架梁恒载作用下线荷载统计计算    12
5.3 框架节点集中荷载计算    15
5.4 恒载作用下框架梁的内力计算    18
第六章 活荷载作用下内力计算    25
6.1 框架梁活恒载作用下线荷载统计计算    25
6.2 活荷载作用下框架节点集中荷载计算    27
6.3 活载作用下框架梁的内力计算    29
第七章 风荷载作用下内力计算    37
7.1 风荷载标准值计算    37
7.2 风载作用下抗侧移刚度D的计算:    38
7.3 风荷载作用下的内力计算    40
第八章 地震荷载作用下内力计算    46
8.1 重力荷载代表值计算    46
8.2 横向框架自振周期计算    48
8.3 横向水平地震作用计算    48
8.4 水平地震作用下框架的内力计算    50
第九章 内力组合    55
9.1 横向框架梁的内力组合    56
9.2 竖向框架柱的内力组合    63
第十章 截面设计    70
10.1 设计内力    70
10.2 梁截面设计    70
10.3 框架柱截面设计    72
第十一章 基础设计    75
第十二章 板的设计    83
第十三章 楼梯设计    93
结论    98
谢辞    99
参考文献    100

推荐资料