察哈尔右翼前旗至丰镇公路设计(二)(含CAD图)(任务书,开题报告,外文翻译,论文计算书11000字,CAD图纸15张)
摘 要
本设计说明书详细介绍了察哈尔右翼前旗到丰镇的新建二 公路的整个设计过程, 对每个环节进行 详细的论证。说明书详细介绍了整个二级公路的思路,设计过程,特征等方面的说明,以及每个指标的制定和每个部分的计算。
该说明书包含文字说明和计算说明,主要内容为:道路类型、路线平纵横断面设计、确定等级和技术标准论证、路线方案比选、路基、路面及排水设计、桥涵设计等。
本次毕业设计以老师下发的毕业设计资料为指导,严格按照我国颁布的现行各种标准及规范进行设计的。
关键词:二级公路、设计、标准、规范
大过年的别吓唬人大过年的别吓唬人大过年的别吓唬人大过年的别吓唬人大过年的别吓唬人大过年的别吓唬人大过年的别吓唬人大过年的别吓唬人大过年的别吓唬人大过年的别吓唬人大过年的别吓唬人大过年的别吓唬人大过年的别吓唬人大过年的别吓唬人大过年的别吓唬人大过年的别吓唬人大过年的别吓唬人大过年的别吓唬人大过年的别吓唬人大过年的别吓唬人大过年的别吓唬人大过年的别吓唬人大过年的别吓唬人大过年的别吓唬人
Abstract
This design specification details the entire design process of the new secondary road from Chahar Right Front Banner to Fengzhen, and detailed demonstration of each link. The manual details the ideas, design processes, features, etc. of the entire secondary road, as well as the formulation of each indicator and the calculation of each part.
The manual contains text descriptions and calculation instructions. The main contents are road type, route flat and vertical cross section design, definite grade and technical standard demonstration, route plan comparison, roadbed, pavement and drainage design, bridge and culvert design.
This design is guided by the graduation design materials issued by the teacher, and is designed in strict accordance with various standards and norms promulgated by China.
Keywords: secondary roads, design, standards, specification
3.3 路线方案选择的方法
路线设计为九龙湾供电所到堆村。路线全长为3344.543m,起终点之间区域地形起伏不大,路线的线形尽量追求简单,但是不片面追求直线,也不无故弯曲,注意线形的舒顺与过渡。
3.4 具体路段分析
路线全长3344.543m,共四个控制点。
1)K0+000~K0+490.226段
起点在九龙湾供电所,此处地势较高,东面地势相对平坦,在地势相对平坦处选择JD1。JD1的选择有多种,在起点的东北方有陡崖,路线要尽量避免穿过。起点东南方是一个存在草地和树林缓坡,且植被不是很茂密,无大的地面起伏,西面地势相对平坦,所以将JD1设置在地势相对平坦和缓坡的交界处。





目 录
第一章 绪论 5
第二章 道路类型、等级的确定和技术标准论证 6
2.1 道路类型及等级论证 6
2.2.1计算行车速度论证 7
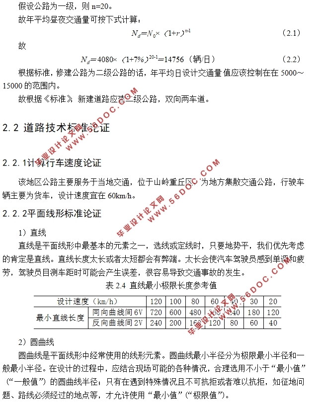
2.2.2平面线形标准论证 7
2.2.3 竖曲线要素标准论证 9
2.2.4 净空高度论证 11
2.2.5 车辆荷载论证(构造物设计) 11
第三章 路线方案布置及方案必选 12
3.1 路线方案拟定 12
3.2 影响路线方案选择的主要因素 12
3.3 路线方案选择的方法 12
3.4 具体路段分析 12
3.5 路线方案比较指标 16
3.6 方案比选 16
第四章 路线平面、纵断面设计 18
4.1 平面线形设计 18
4.1.1 圆曲线半径的确定 18
4.1.2 平曲线计算 18
4.2 纵断面设计 20
4.2.1 纵坡设计 20
4.2.2 竖曲线设计 20
4.3 线形组合设计 21
第五章 路基、路面及排水设计 22
5.1 设计说明 22
5.2 路基设计 22
5.2.1 一般路基设计 22
5.2.2 土石方数量计算及调配 23
5.2.3 路基支挡及防护工程设计 24
5.3 路面设计 29
5.3.1基本资料 30
5.3.2标准轴载及轴载换算 30
5.3.3 路面结构验算 33
5.4 路基路面排水设计 40
5.4.1 路基排水设计 40
5.4.2 路面排水设计 41
第六章 桥涵设计 42
6.1 涵洞设计 42
6.1.1 涵位选择 42
6.1.2 涵洞选用原则 42
6.1.3 涵洞结构的拟定及布置 42
参考文献 43
致 谢 44
|