{$cfg_webname}
主页 > 计算机 > ASP.NET >

学生素质拓展申请认证管理系统的设计与实现(ASP.NET,SQL)(含录像

来源:56doc.com  资料编号:5D17196 资料等级:★★★★★ %E8%B5%84%E6%96%99%E7%BC%96%E5%8F%B7%EF%BC%9A5D17196
资料以网页介绍的为准,下载后不会有水印.资料仅供学习参考之用. 帮助
资料介绍

学生素质拓展申请认证管理系统的设计与实现(ASP.NET,SQL)(含录像)(毕业论文12000字,程序代码,SQLserver数据库)
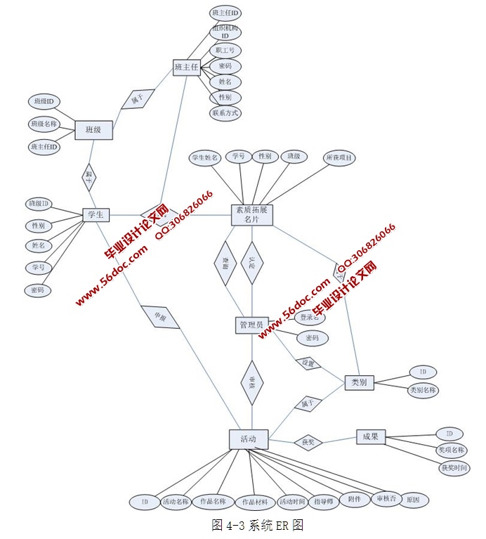
系统分为三个角色,管理员,学生和教师,其中管理员可以管理教师和学生的一些基本信息还可以管理审核和系统的一些基本信息,同时还可以修改密码。学生可以进行注册,修改个人信息和修改自己的密码和申请活动以及打印拓展名片。教师可以给查看和打印自己班级的拓展名片和修改自己的个人信息和密码。

开发环境:Microsoft Visual Studio
数据库:Microsoft SQL Server
程序语言:ASP.NET(C#)语言
 

学生素质拓展申请认证管理系统的设计与实现(ASP.NET,SQL)(含录像)
学生素质拓展申请认证管理系统的设计与实现(ASP.NET,SQL)(含录像)
学生素质拓展申请认证管理系统的设计与实现(ASP.NET,SQL)(含录像)
学生素质拓展申请认证管理系统的设计与实现(ASP.NET,SQL)(含录像)
学生素质拓展申请认证管理系统的设计与实现(ASP.NET,SQL)(含录像)
学生素质拓展申请认证管理系统的设计与实现(ASP.NET,SQL)(含录像)
学生素质拓展申请认证管理系统的设计与实现(ASP.NET,SQL)(含录像)


目  录
1 系统概述    1
1.1 研究背景    1
1.2 研究意义    1
1.3 系统设计思想    1
2 系统开发环境    2
2.1 ASP.NET概述    2
2.2动态网站技术介绍    3
2.3 数据库技术    4
2.4  ADO.NET连接数据库    5
3 需求分析    5
3.1可行性分析    5
3.1.1 技术可行性    6
3.1.2 经济可行性    6
3.1.3 操作可行性    7
3.2系统用例    7
3.3系统流程和逻辑    8
3.4计算机软硬件配置和开发平台    10
3.4.1计算机系统硬件配置    10
3.4.2计算机系统软件配置    11
3.4.3编程环境与工具    11
4系统概要设计    11
4.1 概述    11
4.2 系统结构    12
4.3. 数据库设计    13
4.3.1 数据库E-R图    13
4.3.2 数据库实体    14
4.3.3数据库设计表    14
5系统详细设计    17
5.1 用户登录模块的实现    17
5.2 项目申报信息管理    18
5.3项目审核信息管理    19
5.4学生信息管理    20
5.5教师信息管理    20
5.6拓展名片管理    21
5.8修改密码    22
6系统测试    22
6.1概念和意义    22
6.2 特性    23
6.3重要性    23
6.4 本系统测试描述    24
6.5系统测试效果    24
7 总结    28
(一)本文的研究结论及展望    28
(二)研究的不足及发展意见    28
(三)在系统设计与实现过程中的收获及后续的改进    29
致谢语    30
参考文献:    31
 

推荐资料