嵌入式聊天系统设计与实现(QT,MySQL)
来源:56doc.com 资料编号:5D10944 资料等级:★★★★★ %E8%B5%84%E6%96%99%E7%BC%96%E5%8F%B7%EF%BC%9A5D10944
资料介绍
嵌入式聊天系统设计与实现(QT,MySQL)(任务书,外文翻译,毕业论文24000字,程序代码,MySQL数据库,答辩PPT) 摘 要
近年来,我国嵌入式系统应用产品日益丰富,市场呈现快速增长趋势,尤其在通信、家电、电子、汽车、通信、交通、金融、网络、监控、工业自动化等领域应用更加广泛,发展嵌入式系统技术和产业已经成为惯彻“信息化带动工业化,工业化促进信息化”的方针,使我国产品由“中国制造”向“中国创造”迈进的突破口。随着计算进网络技术的发展和个人PC的普及, 局域网的发展也同样迅速。很多政府机构,企业,学校,都是先以一个统一的局域网联结在一起,再分别接入INTERNET.因此基于局域网的即时通信工具,就这样应运而生了为人们提供了一种新的联系方式,为在同一小范围内(如同一办公楼)的用户在即使通信上提供了方便。所以,本文将实现嵌入式聊天系统开发,为局域网用户提供方便的网络通信。
本系统实现了聊天室的基本功能。该程序是在Ubuntu环境下编写和调试客户端与服务器端程序,实现了客户端和服务端连接并通信并实现了群聊、私聊和字体样式设置的功能。服务器端程序是通过vi编辑器,使用C、C++编写并利用了MySql数据库的相关知识。客户端程序是用Qt实现图形化界面和与服务器的通信。
接下来本文将会详细讲解此聊天系统的关键代码的实现与功能,包括如何建立连接,如何进行登陆和注册,如何进行私聊和群聊,等等。
关键词:嵌入式;聊天系统;数据库;QT
Design and implementation of embedded chat system
Abstract
In recent years, embedded system application products increasingly rich in our co- untry, the market showed a trend of rapid growth, especially in the communica- tions, home appliances, electronics, automotive, communications, transportation, finance, networking, monitoring, industrial automation and other fields used more widely, the development of embedded system technology and industry has become used to toru "informationization to drive industrialization and industrialization pro- motes infor- matization" policy, to make our products from "made in China" to "created in China" into the breach. As computing into the development of network technology and the popularity of PC, the development of local area network (LAN) is also quickly. Many government agencies, enterprises, schools, local area network (LAN) is the first in a unified link together, then respectively access to the INTERNET, so instant communication tools based on local area network (LAN), thus arises at the historic moment the contact provides a new way for people, for the small in the same area of an office building user in even if provides a convenient communication. Therefore, the implementation of embedded chat system development, provide network comm- unication convenient for users in lan.
This system realized the basic function of the chat room. The program is written in the Ubuntu environment and debug client and server program, realized the client and the server connection and communication. Server application is through the vi editor, use C, C + + programming language and use the related knowledge of MySql datab- ase. The client program is implemented using Qt graphical interface and the commu- nication with the server.
Next, this article will explain in detail the implementation of the key code of the chat system and function, including how to establish a connection, if you register and login, how to do private and group chat, and so on.
Key words:embedded; chat system; database; QT
用户需求
互联网的普及,聊天工具已经成为人们日常的生活不可或缺的一部分。当今时代,即使通讯软件迅速发展,其聚集了娱乐资讯、社交、出行及聊天等强大的功能和拥有炫丽的图形界面,但同时软件的也体积也十分庞大,因此,用户希望研发一款软件不会拥有许多附加功能,软件体积较小。因此开发本系统也变得十分必需。根据用户对聊天功能的需求,主要可以概括为以下几点:
1、操作简单方便,界面简洁。
2、能够注册用户。
3、拥有熟悉的聊天界面。
4、能够进行私聊。
5、能够进行群聊。
6、运行稳定,安全可靠。
3.2.2 功能需求
根据对用户需求的分析和对产品的定位,该聊天系统要实现主要功能如下:
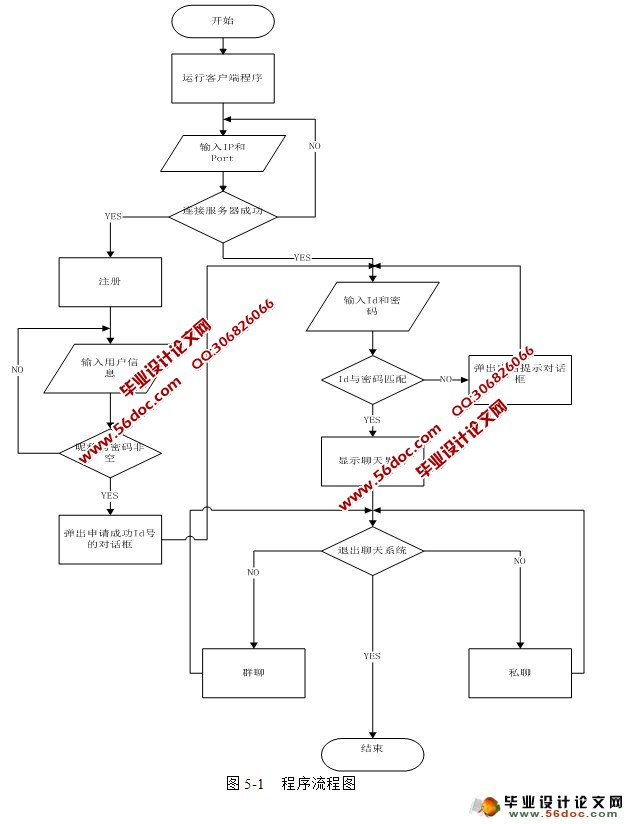
1、启动服务端,可以在服务器的终端看到用户的相关信息。
2、客户端可通过设置IP及端口号连接服务器。
3、登陆界面有注册新用户的功能,实现用户注册。
4、用户登陆时会自动核实用户名和密码是否匹配,不匹配会产生提示信息。
5、登陆后进入界面,可以看到所有在线的用户。
6、用户退出后会立即刷新在线用户列表。
7、可以通过相关操作实现与在线用户进行私聊。
8、实现与所有在线用户的群聊。
9、聊天时可以更改字体颜色、大小及设置字体是否加粗、是否倾斜、是否加下划线。
![]() ![]() ![]() ![]() ![]() ![]() ![]() 目 录
摘 要 i
Abstract ii
1 绪论 1
1.1 研究背景及意义 1
1.2 研究现状 1
1.3 研究内容 2
1.4 论文组织结构 2
2 开发平台和相关技术简介 3
2.1 嵌入式系统定义 3
2.2 嵌入式Linux的主要特征 3
2.3 QT的发展及编程机制 3
2.4 TCP/IP协议简介 5
2.5 Socket套接字简介 6
2.6 C++语言简介 8
3 可行性研究和需求分析 10
3.1 可行性研究 10
3.1.1 经济可行性分析 10
3.1.2 技术可行性分析 10
3.1.2 法律可行性分析 10
3.2 需求分析 10
3.2.1 用户需求 11
3.2.2 功能需求 11
3.2.3 性能需求 12
4 系统的总体设计 13
4.1 体系结构设计 13
4.2 功能模块设计 13
4.2.1 客户端功能模块的设计 14
4.2.2 服务器端功能模块的划分 15
4.2.3 数据库设计 15
5 系统的详细设计及编码实现 16
5.1 客户端实现 16
5.1.1 连接服务器模块 17
5.1.2 登陆模块 18
5.1.3 注册模块 20
5.1.4 私聊模块 22
5.1.5 群聊模块 24
5.1.6 设置字体模块 25
5.2 服务器端实现 29
5.2.1 服务器中数据库模块 29
5.2.2 服务器模块实现 32
6 系统使用简介和功能测试 35
6.1 聊天系统使用介绍 35
6.2 服务端编译 35
6.3 客户端的编译 35
6.4 系统启动测试 35
6.4.1 服务端启动测试 36
6.4.2 客户端启动测试 36
6.4.3 性能测试 38
结论 39
参考文献 40
致 谢 41
外文原文 42
中文翻译 53 |






