{$cfg_webname}
主页 > 计算机 > Javaweb >

药店药品管理系统的设计与实现(SSH,MySQL)(含录像)

来源:56doc.com  资料编号:5D14787 资料等级:★★★★★ %E8%B5%84%E6%96%99%E7%BC%96%E5%8F%B7%EF%BC%9A5D14787
资料以网页介绍的为准,下载后不会有水印.资料仅供学习参考之用. 帮助
资料介绍

药店药品管理系统的设计与实现(SSH,MySQL)(含录像)(毕业论文12200字,程序代码,MySQL数据库)
功能模块需求分析
本系统最大的特点是使用操作简单、友好的提示信息。本系统将实现以下基本功能:
系统具有简洁大方的页面,使用简便,友好的错误操作提示
 (1)用户管理:主要对系统内的用户进行管理。功能如下:
增加、删除、修改等功能。
 (2)入库管理:对药品进行管理。具体功能如下:入库确认。
(3)药品管理: 对酒店中所涉及到的药品进行管理。具体功能如下:
        药品的添加、修改、删除等功能。
(4)库存管理:对药品的数量进行管理。
   入库、出库等功能。
(5)入库统计:统计一段时间内的药品出库情况、入库情况等,具体功能如下:
   出库统计、入库统计、入库药品的金额统计。
   暂定统计以月为单位。
(6)系统设置:退出系统。
(7)具有较强的安全性,避免用户的恶意操作

开发环境:Myeclipse
Web服务器:Tomcat
数据库:Mysql
 

药店药品管理系统的设计与实现(SSH,MySQL)
药店药品管理系统的设计与实现(SSH,MySQL)
药店药品管理系统的设计与实现(SSH,MySQL)
药店药品管理系统的设计与实现(SSH,MySQL)
药店药品管理系统的设计与实现(SSH,MySQL)
药店药品管理系统的设计与实现(SSH,MySQL)
药店药品管理系统的设计与实现(SSH,MySQL)


目  录
摘  要    I
ABSTRACT    II
第一章 绪论    1
1.1课题背景    1
1.2目的和意义    1
1.3开发工具及技术    1
1.3.1 B/S体系结构    1
1.3.2 Tomcat    2
1.3. 3 Mysql    2
1.3.4 Dreamweave    2
1.3.5 Html    2
1.3.6 JSP    2
1.4软硬件需求    3
第二章 需求分析    4
2.1需求调研    4
2.2可行性分析    4
2.2.1技术的可行性    4
2.2.2经济的可行性    5
2.2.3操作可行性    5
2.2.4法律的可行性    5
2.3系统用户用例图    5
2.3.1管理员用例图    5
2.4功能模块需求分析    6
2.5设计的基本思想    7
2.6性能需求    7
2.6.1系统的安全性    7
2.6.2数据的完整性    7
2.7界面需求    7
第三章 系统分析与设计    8
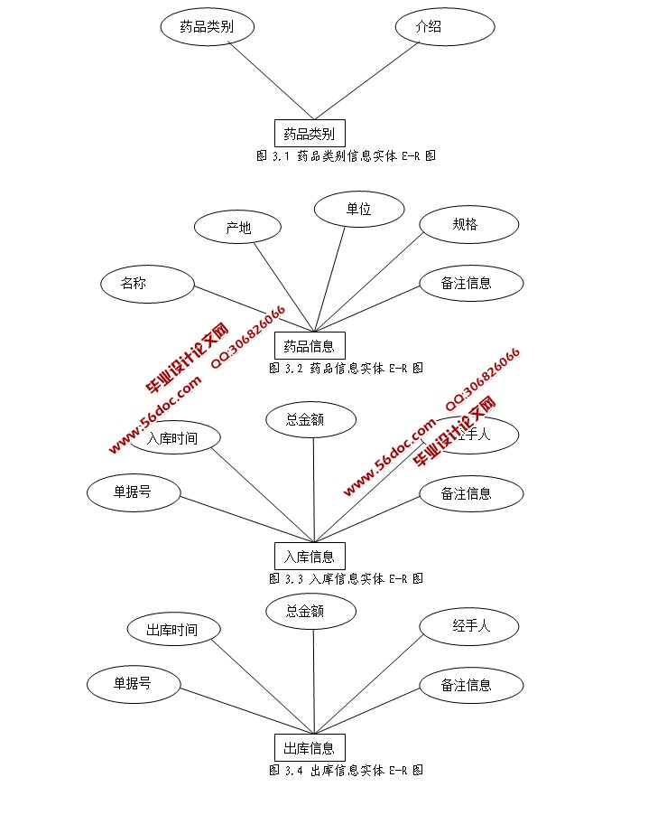
3.1数据库的分析与设计    8
3.1.1数据库的概念结构设计    9
3.1.2数据库的逻辑结构设计    12
3.1.3数据库的连接原理    13
3.2中文乱码问题处理    15
第四章 系统功能实现    17
4.1系统登陆页面实现    17
4.2系统首页设计    19
4.3药品管理模块    20
4.4入库申请管理    23
4.5药品分类管理    25
4.6 库存统计    27
4.7安全退出系统    27
4.8前台首页界面    27
第五章 系统测试    29
5.1系统测试目的与意义    29
5.2测试过程    29
5.2.1主页面的登录模块测试    29
5.3其他错误    30
结  论    31
参考文献    32
致  谢    33

推荐资料