{$cfg_webname}
主页 > 计算机 > Javaweb >

网上购物平台系统的设计与实现(JSP,Access)(含录像)

来源:56doc.com  资料编号:5D15710 资料等级:★★★★★ %E8%B5%84%E6%96%99%E7%BC%96%E5%8F%B7%EF%BC%9A5D15710
资料以网页介绍的为准,下载后不会有水印.资料仅供学习参考之用. 帮助
资料介绍

网上购物平台系统的设计与实现(JSP,Access)(含录像)(任务书,开题报告,外文翻译,文献综述,毕业论文20000字,程序代码,Access数据库)
网站的功能分析
经过前期的深入调查和研究,总结出该平台需要完成的一些具体功能,分析如下:
用户管理      能够完成用户基本信息录入的注册和用户基本信息的修改。
管理员管理    能够完成管理员对网站的商品信息管理(商品添加、商品审查)、会员管理(会员审查)、网站信息管理(新闻添加、修改删除、公告设置),以及常规设置(广告添加,友情链接)的功能。
搜索功能       能过电子商品的名称进行搜索。
查询功能       能够通过查看购物车对所选商品进行确定、挑选。
 
开发环境:Myeclipse
Web服务器:Tomcat
数据库:Access
 

网上购物平台系统的设计与实现(JSP,Access)(含录像)
网上购物平台系统的设计与实现(JSP,Access)(含录像)
网上购物平台系统的设计与实现(JSP,Access)(含录像)
网上购物平台系统的设计与实现(JSP,Access)(含录像)
网上购物平台系统的设计与实现(JSP,Access)(含录像)
网上购物平台系统的设计与实现(JSP,Access)(含录像)
网上购物平台系统的设计与实现(JSP,Access)(含录像)
网上购物平台系统的设计与实现(JSP,Access)(含录像)


目  录
中文摘要………………………………………………………………………………Ⅰ
英文摘要………………………………………………………………………………Ⅱ
1 网上购物系统绪论    4
1.1 系统开发背景    4
1.1.1网上购物的发展    4
1.1.2网上购物系统的现状    4
1.2系统实现的目标    5
1.3系统的开发意义    5
2网上购物系统分析    7
2.1网站的设计目标    7
2.2网站的可行性分析    7
2.3网站的深入调查    8
2.4网站设计的特点    8
2.5网站开发的设计思想    8
2.6系统设计的总体规则    9
3 系统的开发技术及主要架构    10
3.1开发技术的选择    10
3.2系统的主要架构及开发模式    11
3.2.1基于B/S的体系结构    11
3.2.2基于MVC的应用开发模型    12
4 系统的功能和流程分析    14
4.1网站的功能分析    14
4.2 平台功能模块的设计分析    14
4.3 系统流程分析    15
4.3.1前台购物流程如图4-2 所示    15
4.3.2注册功能流程如图4-3所示    15
4.3.3商品搜索流程如图4-4所示    16
4.3.4用户登录流程如图4-5所示    17
4.3.5商品管理流程如图4-6所示    17
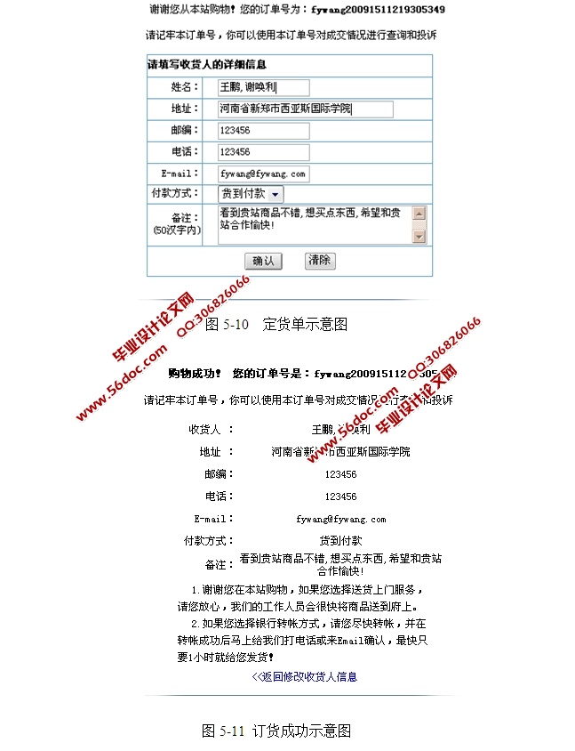
4.3.6购物车流程如图4-7所示    18
5 系统功能的具体实现    18
5.1系统数据库表的基本设计    18
5.2 功能总体说明    21
5.2.1 目录结构说明    21
5.2.2 功能页面结构    22
5.2.3 主要功能流程如图5-1所示    23
5.3各功能模块的实现    23
5.3.1数据库的连接    23
5.3.2用户登陆模块的实现    24
5.3.3 购物车模块的实现    27
5.3.4商品信息和新闻的实现    31
5.3.5后台管理模块的实现    32
5.3.6 商品搜索模块的实现    40
6 系统测试及难点分析    41
6.1系统运行环境的搭建    41
6.1.1 JAVA虚拟机的安装    41
6.1.2 Tomcat环境搭建    41
6.2 系统程序的安装和加载    41
6.2.1 文件的拷贝    41
6.2.2 数据库的连接    42
6.2.3 Myeclipse开发工具    42
6.3系统测试    43
6.3.1 系统关键部分测试分析    43
6.3.2 单元测试分析    44
6.3.3 测试分析总结及说明    45
6.3.4 系统的性能分析    45
6.4 系统中所存在的问题及解决方案    46
6.4.1 系统的整体设计和规划中的问题    46
6.4.2 开发功能模块所遇到的难点    46
6.4.3系统中存在的问题及拟定的解决方法    47
总结与展望    49
致  谢    50
参考文献    51

推荐资料