{$cfg_webname}
主页 > 计算机 > Javaweb >

基于SSH框架的滑雪场租赁管理系统的设计开发(SQLserver)((含录像)★

来源:56doc.com  资料编号:5D15751 资料等级:★★★★★ %E8%B5%84%E6%96%99%E7%BC%96%E5%8F%B7%EF%BC%9A5D15751
资料以网页介绍的为准,下载后不会有水印.资料仅供学习参考之用. 帮助
资料介绍

基于SSH框架的滑雪场租赁管理系统的设计开发(SQLserver)(含录像)★(毕业论文11500字,程序代码,SQLserver数据库,答辩PPT)
通过滑雪场租赁管理系统这个平台,可以实现滑雪设备租赁情况的信息化、网络化、系统化、规范化管理,从繁杂的数据查询和统计中解脱出来,更好的掌握租赁及利润状况。系统的主要功能包括:会员信息管理、雪具信息管理、租赁、归还管理、租赁情况统计。
本系统前台主要使用JSP作为开发语言,后台使用SqlServer作为数据库管理系统,开发环境是My Eclipse,服务器采用Tomcat,开发出的一个基于Web技术的B/S结构的滑雪场租赁管理系统。

功能模块需求分析
(1)本系统的特点:
1.系统具有简洁大方的页面,使用简便,友好的错误操作提示;
    2.管理员用户具有会员信息管理、雪具信息管理、租赁信息管理、归还信息管理、归还审核信息管理的功能;
 3.具有较强的安全性,避免用户的恶意操作。
(2)管理员功能模块图说明:管理员是功能最多的一种用户角色。
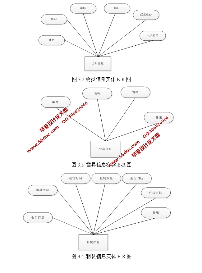
 1.会员管理模块:管理员可以对滑雪者的详细信息进行添加,修改填写错误的信息,删除不需要记录的会员信息,还可以通过输入会员的姓进行模糊查找,也可以输入会员的名字进行详细查找。
 2.雪具管理模块:管理员可以对滑雪器材进行编辑,添加滑雪器具种类,修改滑雪器材的租金和删除已经不提供出租的器材等操作。
 3.租赁管理模块:管理员在滑雪者租赁雪具的时候,可以对雪具的租赁情况进行管理。如:会员王某租用滑雪鞋,管理员可以对其进行记录。
 4.归还管理模块:管理员可以在滑雪者归还雪具的时候,点开归还管理模块,进行核实后,点击器材归还。如:王某退还雪具的时候,管理员的可以进行归还核实。
 5.租赁统计模块:管理员可以对滑雪设备的租赁情况进行统计,从而确定热门租赁产品和租赁的数量,可以更加直观清晰的查看一个阶段的租赁情况。同时还可以统计出每天来雪场滑雪的人数的多少,从而制定出在人数多的情况下要增加何种雪具数量的这一方案
 
开发环境:Myeclipse
Web服务器:Tomcat
数据库:SQLserver
 

基于SSH框架的滑雪场租赁管理系统的设计开发(MySQL)
基于SSH框架的滑雪场租赁管理系统的设计开发(MySQL)
基于SSH框架的滑雪场租赁管理系统的设计开发(MySQL)
基于SSH框架的滑雪场租赁管理系统的设计开发(MySQL)
基于SSH框架的滑雪场租赁管理系统的设计开发(MySQL)
基于SSH框架的滑雪场租赁管理系统的设计开发(MySQL)


目    录
1 绪论    (1)
1.1课题背景和意义    (1)
1.2系统概述    (1)
1.3开发工具及技术    (2)
1.3.1开发工具    (2)
1.3.2 JSP    (3)
1.3.3 JavaScript    (4)
1.4软硬件需求    (4)
2 需求分析    (4)
2.1业务的需求分析    (4)
2.2可行性分析    (5)
2.2.1技术的可行性    (5)
2.2.2经济的可行性    (5)
2.2.3操作可行性    (5)
2.2.4法律的可行性    (6)
2.3管理员用例图    (6)
2.4功能模块需求分析    (6)
2.5性能需求    (7)
2.5.1系统的安全性    (7)
2.5.2数据的完整性    (7)
3系统分析与设计    (8)
3.1 总体规划与设计    (8)
3.1.1功能设计的构想    (9)
3.1.2系统模块的设计    (9)
3.1.3数据库的逻辑结构设计    (10)
3.1.4数据库的连接原理    (10)
3.2中文乱码问题处理    (11)
4 系统功能实现    (13)
4.1系统登陆页面实现    (13)
4.2总体功能模块    (15)
4.2.1会员信息管理    (15)
4.2.2雪具信息管理    (18)
4.2.3租赁信息管理    (20)
4.2.4归还信息管理    (23)
4.2.5租赁信息统计    (23)
4.2.6修改密码    (24)
4.2.7退出系统    (24)
5 系统测试    (25)
5.1系统测试目的    (25)
5.2测试过程    (25)
5.3 举例说明模块测试    (26)
5.4 系统维护    (26)
6总结    (26)
参考文献    (28)
致谢    (29)

推荐资料