医院管理系统的设计与实现(SSM框架,Eclipse,MySQL) 
      来源:56doc.com  资料编号:5D20701 资料等级:★★★★★ %E8%B5%84%E6%96%99%E7%BC%96%E5%8F%B7%EF%BC%9A5D20701
      
          
          资料以网页介绍的为准,下载后不会有水印.资料仅供学习参考之用.  密 保 惠 帮助
             
         
	  
	  资料介绍
      
        
          
            医院管理系统的设计与实现(SSM框架,Eclipse,MySQL)(论文说明书11000字,程序代码,MySQL数据库) 
摘要:21世纪人类进入数字化和信息化的时代。随着计算机技术的迅猛发展,计算机已经渗透到各行各业,与此同时,医学技术的提高和人们观念的改变,使得传统的医院管理机制表现很多不足,例如管理病人挂号效率低、药品种类繁多容易混论,针对这一现象,可以设计一个完善的医院管理系统,提高服务的质量,使就诊更加便捷方便。本系统的开发工具主要采用了Eclipse,另外数据库采用MySQL。本系统主要包括挂号登记,医生工作站,收费管理,药房管理,人事管理等几大模块和若干小模块,同时对不同的角色登录进行了权限设置。整个系统的流程清晰明了,使用简单便捷。 
关键字:医院管理机制;管理系统;Eclipse;MySQL 
Design and Implementation of Hospital Management System 
ABSTRACT: In the 21st century, human beings have entered the era of digitalization and informatization. With the rapid development of computer technology, computers have penetrated into all walks of life. At the same time, the improvement of medical technology and the change of people's concepts have made the traditional hospital management mechanism manifest many deficiencies, such as the low efficiency of patient registration management and the confusion of various drugs. In view of this phenomenon, a perfect hospital management system can be designed to improve service. Quality makes it more convenient and convenient to see a doctor. The development tools of this system mainly use Eclipse, and the database uses MySQL. This system mainly includes registration, doctor's workstation, charge management, pharmacy management, personnel management and other major modules and a number of small modules. At the same time, different roles of login authority settings. The process of the whole system is clear and easy to use. 
Key words: hospital management mechanism; management system;Eclipse;MySQL 
需求分析 
医院管理系统是一款基于JavaWeb技术并且通过Tomcat发布的网站,应具有以下几个需求: 
(1)、系统包括前台页面部分和后台业务逻辑处理部分。 
(2)、用户登录成功之后,会根据你的角色,对应到不同的页面。 
(3)、整个系统页面整洁美观,操作简单。 
(4)、挂号可分为急诊和门诊。 
(5)、挂号登记和消费管理新增查询历史记录的功能。 
(6)、每个科室都对应不同的医生。 
(7)、医生工作站中设置处方和病历模板。 
(8)、药房界面需要有药房档案功能。 
(9)、管理员可以管理科室、人员、职称。 
  
  
  
  
  
  
 
 
 
  
 
 
目  录 
1 绪论    3 
1.1 研究背景    3 
1.2 系统开发的目的和意义    3 
1.3 开发工具以及开发环境简介    3 
1.3.1 Eclipse开发环境简介    3 
1.3.2 MySQL数据库简介    3 
1.3.3 SSM框架简介    4 
1.3.4 JSP技术简介    4 
1.3.5 Tomcat简介    4 
1.3.6 Navicat Premium简介    5 
1.4 本章小结    5 
2 系统分析和设计    5 
2.1 需求分析    5 
2.2 可行性分析    6 
2.2.1 技术可行性    6 
2.2.2 操作可行性    6 
2.2.3 经济可行性    6 
2.3 系统功能模块设计    6 
2.3.1 系统模块功能图    6 
2.3.2 登录模块设计    7 
2.3.3 挂号模块设计    8 
2.3.4 医生工作站模块设计    9 
2.3.5 收费模块设计    10 
2.3.6 药房模块设计    11 
2.4 本章小结    12 
3 数据库的设计    12 
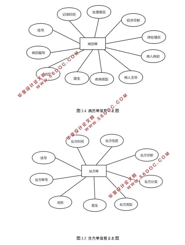
3.1 E-R图    12 
3.2 数据库表设计    15 
3.3 本章小结    27 
4 系统的实现    27 
4.1 开发环境的搭建    27 
4.2 登录界面    29 
4.3 挂号员界面    30 
4.4 医生工作站界面    32 
4.5 收费界面    36 
4.6 配药界面    38 
4.7 管理员界面    40 
4.8 本章小结    42 
5 总结    42 
参考文献    43 
致谢    44 
附录    45
  |