{$cfg_webname}
主页 > 计算机 > Javaweb >

万豪酒店考勤管理系统设计与实现(Javaweb,MySQL)(含录像)

来源:56doc.com  资料编号:5D25965 资料等级:★★★★★ %E8%B5%84%E6%96%99%E7%BC%96%E5%8F%B7%EF%BC%9A5D25965
资料以网页介绍的为准,下载后不会有水印.资料仅供学习参考之用. 帮助
资料介绍

万豪酒店考勤管理系统设计与实现(Javaweb,MySQL)(含录像)(任务书,论文说明书10000字,程序代码,MySQL数据库,答辩PPT)  
随着我国社会经济的快速发展,酒店的员工急剧增长,酒店的考勤管理事务也越来越繁琐,为了方便酒店考勤相关信息的管理,设计开发一个酒店考勤管理系统尤为重要。因此,具体现代的互联网多媒体信息技术的酒店考勤管理系统的设计与实现,对于酒店来说具有非常重要的意义。
本系统采用JSP技术,MYSQL数据库,基于B/S结构开发。从系统的需求分析,系统设计分析,系统功能分析。从系统开发背景、系统开发环境、系统目标、系统流程、数据库、系统维护等方面都进行了总体的规划与设计。最后完成整个系统的全面设计。系统主要分为管理员和员工两种角色,实现了酒店考勤相关信息的管理。
关键词:考勤管理;JSP技术;MYSQL数据库;B/S结构
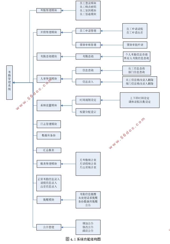
系统功能概述
酒店考勤管理系统主要包括管理员,员工两个用户角色,具体功能如下:
管理员:管理员登录、员工管理、部门管理、系统备份、系统初始化、上下班管理、出差管理、考勤管理、权限管理、请假管理、数据统计等等
员工(包括部门经理):员工登录、员工信息管理、部门信息管理、请假管理、出差管理、上班打卡、下班打卡、考勤管理、数据统计等等
 

万豪酒店考勤管理系统设计与实现(Javaweb,MySQL)
万豪酒店考勤管理系统设计与实现(Javaweb,MySQL)
万豪酒店考勤管理系统设计与实现(Javaweb,MySQL)
万豪酒店考勤管理系统设计与实现(Javaweb,MySQL)
万豪酒店考勤管理系统设计与实现(Javaweb,MySQL)
万豪酒店考勤管理系统设计与实现(Javaweb,MySQL)
万豪酒店考勤管理系统设计与实现(Javaweb,MySQL)


目录
摘要
目录
绪论    1
1.1背景    1
1.2现状    1
1.3内容    1
2系统开发环境    3
2.1JAVA简介    3
2.2HTML简介    3
2.3MYSQL数据库    3
2.4B/S结构    4
3系统分析    5
3.1可行性分析    5
3.1.1经济可行性    5
3.1.2技术可行性    5
3.1.3操作可行性    5
3.2性能需求分析    5
3.3系统流程分析    6
3.3.1系统开发流程    6
3.3.2用户登录    7
3.3.3添加信息流程    8
3.3.4修改信息流程    9
3.3.5删除信息流程    9
3.4系统用例分析    10
4总体设计    11
4.1系统功能概述    11
4.2系统功能结构图    11
4.3系统顺序图    12
4.4数据库设计    14
4.4.1数据库实体    14
4.4.2数据库表    16
5系统功能实现    19
5.1登录功能模块的实现    19
5.2系统首页模块的实现    21
6系统测试与维护    41
6.1测试定义    41
6.2测试目的    41
6.3测试用例    42
6.4测试结果    43
结论    46
致谢    47
参考文献    48

推荐资料