基于web的图书管理系统的设计与实现(HBuilder,WampServer,MySQL)(论文说明书13000字,程序代码,MySQL数据库)
摘要:伴随大数据时代的到来,计算机已成为人们步入信息化生活的必需品。由于计算机技术的成熟,互联网的强大功能也正在被人们以最大限度开发。通过网络,人们可以足不出户完成图书借阅,这在方便读者的同时也解决了在传统图书管理状态中,由于没有规范的图书管理系统,一切繁琐的工作必须由人工去完成的问题。图书管理的工作较为琐碎,一般包括图书信息的采集,图书借阅信息的清点等,这种纯人工的管理方式着实存在着许多缺点,如:在进行信息查找的时候效率十分低下,在进行订单核对的时候容易产生失误……为此,图书馆方面需要不断进行复查,以至于浪费大量的人力物力。
本系统以HBuilder为开发平台,使用PHP语言、HTML技术,利用WampServer集成安装环境,将MySQL作为后台数据存储,实现了数据的插入、修改、删除、查询等功能。本系统整体基于B/S架构,用户通过浏览器可以看到整个系统的前台界面,再通过点击事件完成与后台服务器的交互,从而进行一系列在线借阅图书操作。
关键词:PHP;HTML;MySQL
Design and Implementation of Web-based Library Management System
Abstract: With the advent of the era of big data, computers have become a necessity for people to enter the information life. Due to the maturity of computer technology, the powerful functions of the Internet are being developed to the maximum extent possible. Through the network, people can complete book lending without leaving home, which solves the problem of the traditional book management state in the traditional book management state. Because there is no standardized book management system, all the cumbersome work must be done manually. The work of library management is very complicated, generally including the collection of book information, the inventory of book borrowing information, and so on. There are many shortcomings in this kind of purely manual management. For example, the efficiency of searching for information is very low, and it is easy to make mistakes when checking orders. For this reason, the library needs to constantly review and waste. A large amount of human resources and economic foundation.
This system uses HBuilder as the development platform, uses PHP language and HTML technology, utilizes WampServer integrated installation environment, and uses MySQL as background data storage to realize the functions of data insertion, modification, deletion and query. The system is based on the B/S architecture as a whole. The user can see the front-end interface of the whole system through the browser, and then complete the interaction with the background server through the click event, thereby performing a series of online borrowing and reading operations.
Key words:PHP;HTML;MySQL
功能性需求分析
通过调研分析,本图书管理系统在功能方面与其他图书管理系统不同,它不仅拥有传统针对图书管理员的管理员模块,还具有面向用户自主操作的读者模块。这两个模块的功能分析如下:
读者功能模块:它的主要功能是为读者进行前端网页操作服务的,模块功能主要包括系统主页面、图书的查询、图书借阅管理、更改口令密码、安全退出等。
管理员功能模块:它的功能点是为管理员登录后台管理系统设计,主要包括图书借阅管理和图书的查询、图书的管理、阅读者的管理等。
系统开发语言 PHP
开发编辑器 HBuilder
系统数据库 Mysql











目 录
1绪论 1
1.1本课题研究背景与意义 1
1.2本课题国内外研究现状 1
2开发技术介绍 2
2.1PHP语言 2
2.2HTML技术 2
2.3MySQL数据库管理系统 2
2.4HBuilder开发平台 2
3系统分析 3
3.1系统的设计要求 3
3.2系统的设计原则 3
3.3系统的可行性分析 3
3.3.1技术可行性 3
3.3.2经济可行性 4
3.3.3操作可行性 4
3.3.4社会可行性 4
3.4系统的需求分析 4
3.4.1功能性需求分析 4
3.4.2非功能性需求分析 5
3.4.2.1完整性需求 5
3.4.2.2性能需求 5
3.4.2.3界面需求 5
3.4.2.4安全性需求 5
4系统功能设计 5
4.1系统功能模块图 5
4.2系统架构设计 6
4.2.1通用登录注册流程设计 6
4.2.2通用更改口令流程设计 7
4.2.3通用借阅管理流程设计 7
4.2.4管理员角色图书管理流程设计 8
4.2.5管理员角色读者管理流程设计 9
4.2.6管理员角色系统管理流程设计 10
4.2.7管理员角色系统查询流程设计 11
4.2.8读者角色系统查询流程设计 11
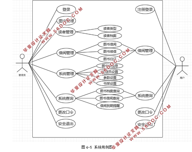
4.3系统用例图 12
5数据库设计 13
5.1数据库设计原则 13
5.2数据库概念设计 13
5.3数据库表格设计 14
5.3.1读者信息表 14
5.3.2图书信息表 14
5.3.3图书馆信息表 15
5.3.4管理员信息表 15
5.3.5图书类型表 15
5.3.6书架信息表 15
5.3.7出版社信息表 16
5.3.8借还信息表 16
5.3.9读者类型表 16
5.3.10参数设置表 16
5.3.11权限设置表 17
6系统详细设计与实现 17
6.1用户主界面 17
6.2管理员主界面 17
6.3用户注册模块 18
6.4用户登录模块 18
6.5管理员登录模块 19
6.6借阅管理模块 20
6.7系统查询模块 21
6.8更改口令模块 22
6.9图书管理模块 23
6.10读者管理模块 24
6.11借阅到期提醒模块 25
6.12系统管理模块 26
7系统测试 28
7.1系统功能测试 28
7.2系统性能测试 28
总 结 28
参考文献 29
致 谢 30
|