{$cfg_webname}
主页 > 电子信息 > 电子 >

基于GPRS模块的智能仪表数据监控系统设计(含电路图,程序)

来源:56doc.com  资料编号:5D16163 资料等级:★★★★★ %E8%B5%84%E6%96%99%E7%BC%96%E5%8F%B7%EF%BC%9A5D16163
资料以网页介绍的为准,下载后不会有水印.资料仅供学习参考之用. 帮助
资料介绍

基于GPRS模块的智能仪表数据监控系统设计(含电路图,程序)(任务书,开题报告,中期检查表,外文翻译,论文17300字,程序,答辩PPT)
摘 要
随着数据业务的蓬勃发展,许多传统电话业务均不同程度上融合了传输数据的功能,目前以GSM, CDMA为主的数字蜂窝移动通信也不例外。在继续发展语音业务的同时,对IP和高速数据业务的支持已经成为第二代移动通信系统演进的方向,而且也已经成为第三代移动通信系统的主要业务特征。GPRS(通用分组无线业务)是第二代移动通信系统向第三代移动通信系统平滑过渡的主要方案。
基于GPRS模块的智能仪表数据远传系统,是高速移动数据通信成为移动通信发展趋势的体现,具有实时在线、成本低廉、信息容量大、传输速率高、提供IP服务等优点。论文首先介绍了GSM的网络结构以及GPRS在GSM结构体系上的升级设备,然后论述了GPRS智能仪表数据远传系统的硬件设计和软件设计,整个应用系统由移动终端、GPRS网络、信息管理中心服务器三部分组成。经过测试,本系统响应速度快,性能稳定可靠,并较好地满足了设计的技术要求。同时,设计中数据接收部分的上位机软件用户界面友好,具有较强可操作性。
关键词: GPRS;智能仪表;数据远传
Abstract
With the rapid development of data services, many traditional phone services have different degree of integration with the function of data transmission. At present, GSM, CDMA digital cellular mobile communication is no exception. At the same time , with the continued development of voice service , the supporting of IP and high speed data service has become the development direction of the second generation mobile communication system, and it has become the main feature of the third generation mobile communication system. GPRS (General Packet Radio Service) is the major projects of the second generation mobile communication system to the third generation communication system smooth transition.
Intelligent instrument data transmission system based on GPRS module, is the embodiment of high speed mobile data communication and it reflects the trend of mobile communication development. With real-time, low cost, large information capacity, high transmission rate, IP service etc...This paper first introduces the network structure of GSM and GPRS in the GSM structure system upgrade equipment, and then discusses the hardware design and software design of GPRS intelligent instrument data transmission system. The application of a system is composed of three parts: mobile terminal, GPRS network, information management center server. After testing, the system response speed, the performance is stable and reliable, and can meet the requirements of design technology. At the same time, the design of data receiving software user interface friendly, strong operability.
Key words: GPRS;intelligent instrument;data transmission

基于GPRS模块的智能仪表数据远传系统的工作原理
在系统中,单片机作为仪表数据采集和GPRS模块的控制核心。单片机控制外围数据采集电路,采集到所需要的仪表数据。然后将所得数据经过单片机的数据处理再由GPRS模块通过GSM网络传送到连接在因特网的服务器上。服务器通过上位机接受并处理收到的数据供监控人员使用。本系统在整个过程包括3大模块:(1)仪表数据采集模块。(2)GPRS数据传输模块(3)服务器数据接收、处理模块。
 
课题内容及设计要求的介绍
基于GPRS模块的智能仪表数据远传系统设计课题研究的内容和论文结构安排如下:
第一章首先介绍了课题的研究背景,GPRS网络数据传输的国内外发展状况和发展趋势。
第二章介绍了GPRS模块智能仪表数据远传系统的工作原理,设计中各个模块方案的选择,给出了系统设计的方框图。
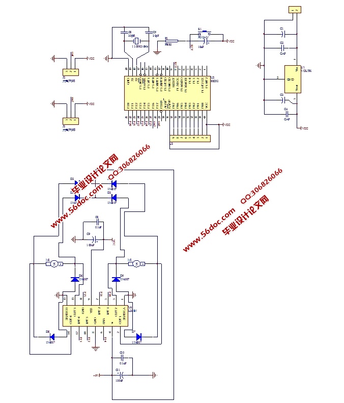
第三章是文章的重点和核心部分,针对课题所研究内容进行了硬件电路的设计,主要包括单片机控制电路,GPRS模块电路,数据转换电路和电平转换电路等。
第四章进行了系统软件设计,整个系统编程同时采用模块化思想,针对各个模块电路进行软件流程设计。
第五章结合硬件电路和软件设计进行整体调试,并进行结果分析。
    最终阐明GPRS在仪表数据远传中的前景和整个设计的实际应用价值。
 

基于GPRS模块的智能仪表数据监控系统设计(含电路图,程序)
基于GPRS模块的智能仪表数据监控系统设计(含电路图,程序)
基于GPRS模块的智能仪表数据监控系统设计(含电路图,程序)
基于GPRS模块的智能仪表数据监控系统设计(含电路图,程序)
基于GPRS模块的智能仪表数据监控系统设计(含电路图,程序)
基于GPRS模块的智能仪表数据监控系统设计(含电路图,程序)
基于GPRS模块的智能仪表数据监控系统设计(含电路图,程序)


目 录
第1章 概述    1
1.1 课题来源及背景    1
1.2 GPRS远程监控系统发展的现状及前景    1
1.3 基于GPRS模块的智能仪表数据远传系统研究的内容和目的    3
1.4  课题内容及设计要求的介绍    4
第2章 方案论证    5
2.1基于GPRS模块的智能仪表数据远传系统的工作原理    5
2.2 各模块方案设计    5
2.3 本章小结    8
第3章 系统硬件电路设计    9
3.1 单片机最小系统电路设计    9
3.2 智能仪表数据采集处理电路    11
3.3 GPRS的工作原理及其模块电路    13
3.4 电平转换电路    16
3.5 本章小结    16
第4章 系统的软件设计    17
4.1 主流程图    17
4.2 数据采集部分程序设计    17
4.3 GPRS数据传输部分的程序设计    18
4.4 上位机软件的使用    27
第5章 系统调试和结果分析    30
5.1程序设计编译环境    30
5.2 上位机软件的调试    31
5.3 系统硬件的调试    32
5.4 本章小结    33
结 论    34
参考文献    35
致 谢    37
附录一    38
附录二    39
 

推荐资料