{$cfg_webname}
主页 > 电子信息 > 电子 >

小型恒温箱远程温度控制系统设计

来源:56doc.com  资料编号:5D26815 资料等级:★★★★★ %E8%B5%84%E6%96%99%E7%BC%96%E5%8F%B7%EF%BC%9A5D26815
资料以网页介绍的为准,下载后不会有水印.资料仅供学习参考之用. 帮助
资料介绍

小型恒温箱远程温度控制系统设计(任务书,开题报告,论文12000字)
摘要
由于手机类通讯设备的不断更新、网络硬件和传输速度的提高,导致手持式设备的功能越来越强大,用于移动设备的开发平台也有个很大的发展。现在,Andriod成为了一个拥有最多用户的移动平台。每层之间可以独立工作,也可以一起工作。各种智能终端的快速发展以及蓝牙技术的蓬勃发展后,人们开始提出了一种监测方案,用蓝牙来连接Andriod和单片机,在Andriod上显示温度。这种方案的优点就是方便高效。
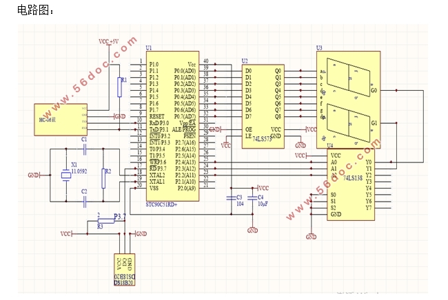
本文设计一种无线采集系统,它能实时显示监控温度在Andriod手机上。采用STC90C51RD+单片机连接HC-06蓝牙模块传输信息到Android手机显示。采集温度信号的过程是用温度传感器DS18B20来测出温度,测出温度后,STC90C51RD+来处理温度信号,继续输出到蓝牙模块处处理信号。安卓设备与蓝牙模块相连接,安卓设备上有传感器采集到的信息,信息是由蓝牙模块发送。安卓设备接收到信息并在显示屏上显示。
关键词:安卓系统;温度采集;蓝牙;STC90C51RD+

ABSTRACT   
With the development of mobile devices, network transmission speed and hardware upgrade, the mobile device functions more and more perfect, for the mobile device system platform has also been greater development. Andrews system for the use of the largest number of a mobile platform. Android is a layered environment built on the Linux kernel, which includes rich features. With the development of Bluetooth technology and the popularity of a variety of intelligent terminals, proposed based on Android and Bluetooth temperature monitoring program, the program has the advantage of convenient staff to monitor and reduce the workload of the staff.
This article designs a wireless acquisition system that can monitor the temperature in real time on an Android phone. Communication will use STC90C51RD + single-chip through the HC-06 Bluetooth module and Android mobile phone communication, transmission of collected temperature information. Temperature acquisition module will use the DS18B20 temperature sensor, the collected temperature signal through the microcontroller processing, continue to output to the Bluetooth module circuit processing, Bluetooth and Andrews equipment connected by the sensor to collect information sent through the Bluetooth module to Andrews equipment, Andrews equipment to receive To the message and displayed on the display.
Keywords :Andriod system; temperature acquisition; Bluetooth; STC90C51RD+
 

小型恒温箱远程温度控制系统设计


目录
第1章绪论    1
1.1 引言    1
1.2国内外研究现状综述    1
1.3 研究内容    2
1.4论文结构安排    3
第2章Android系统及蓝牙功能介绍    4
2.1 Android系统简介    4
2.1.1 Android的介绍    4
2.1.2Android平台系统架构    4
2.1.3Android的平台优势    5
2.1.4 Android应用组件的构建    6
2.2 Android开发环境的构建    7
2.2.1 安卓系统开发环境基本组成    7
2.2.2 JAVA JDK的安装    7
2.2.3 Eclipse的安装    9
2.2.4 ADT的安装    9
2.2.5 Android SDK的安装    9
2.3蓝牙系统结构    11
2.3.1蓝牙简述    11
2.3.2Andriod中的蓝牙    11
2.3.3蓝牙层次结构    11
2.4 Andriod蓝牙的基本应用    13
2.4.1使用BluetoothAdapter类    13
2.4.2使用BluetoothSocket类    14
第3章总体设计方案    15
第4章温度采集硬件设计    17
4.1主控CPU模块    17
4.2温度采集部分    18
4.2.1方案一    18
4.2.2方案二    18
4.2.3 DS18B20数字温度传感器    18
4.3显示部分    19
4.4晶振部分    20
4.5编译锁存部分    20
4.6蓝牙通讯部分    22
第5章 Andriod界面显示温度设计    24
5.1设计要求    24
5.2Eclipse软件的结构和功能    24
5.3界面设计    25
5.4主要功能的实现    26
第6章系统测试    32
第7章总结    35
致谢    36
参考文献    37

推荐资料