楼宇消防多路数据采集显示系统的设计(附电路原理图)(任务书,开题报告,论文11000字,电路原理图,主控板单片机程序,答辩记录)
摘 要
在楼宇消防系统中,火灾报警系统尤为重要,火灾自动报警系统是由各种类型的探测器、报警器、联动设备、消防指挥中心的主机和信号传输网络等组成的。火灾探测器探测到火灾信号(包括温度,湿度,烟雾)后,将其转换成电信号并传送至主区域报警控制器与消防控制中心的主机,报警控制器发出声光报警信号,监控电脑屏幕上则显示出火情的具体位置。消防联动系统可以在现场报警人员或者中心指挥人员的操作下人为或自动启动灭火系统、消防广播和防排烟系统等,关闭空调系统,启用应急备用电源并将客梯降到首层,同时启用消防电梯。
火灾报警器主要运用了数据采集的技术,数据采集系统是通过采集传感器接收处理好后输出的模拟信号并通过数模转换器转换成数字信号,并对信号进行分析、处理、传输、存储和显示的处理过程。
楼宇消防多路数据采集显示设计是以ATmega16芯片为基础,采用传感器技术,对系统周围的温度、湿度、以及烟雾浓度的信号采集,实现了对周边环境监测并如有遇到类似危急情况将传送报警信号。
关键词:楼宇消防 数据采集 数模转换 单片机 传感器
Design of multi data acquisition and display system for building fire control system
Abstract
Fire alarm system is particularly important in building fire protection system, the automatic fire alarm system is composed of various types of fire detectors, area alarm controller, fire command center host and signal transmission network.. Fire detector detect the fire signal (including temperature signal, humidity signal, smoke concentration signal), its conversion into electrical signals and transferred to the main regional alarm controller with the fire control center of the host, alarm controller give out sound and light alarm signal, the monitor screen shows a fire location. Fire linkage system can at the scene alarm personnel or command center personnel operating human or automatically start the fire extinguishing system, fire broadcasting system and anti exhaust system etc., close the air-conditioning system, enabling emergency standby power and stairs down to the first floor, at the same time, the opening of fire elevator.
The technology of data acquisition is mainly used in the fire alarm system,data acquisition system is through the acquisition of sensor output analog signal and converted into digital signal, and analysis, processing, transmission, storage and display.
Building fire multi channel data acquisition display system subject to mega16 micro-controller chip based by sensing technology, carry out around the system of temperature, humidity, and the smoke density test.
Key words: Building fire Data collection Single chip microcomputer Analog-digital conversion Sensor


目 录
摘 要 I
Abstract II
第一章 绪 论 1
1.1 概述 1
1.2 楼宇消防以及多路数据采集系统的发展现状 1
1.3 本文的主要工作 2
第二章 系统总体设计方案 3
2.1 系统总体设计方案 3
2.2 选型方案 3
第三章 系统硬件设计 5
3.1单片机设计 5
3.2 数模转换器接口电路设计 6
3.2.1 数模转换器AD7705设计 6
3.2.2 基准电压源AD780设计 7
3.3 MAX4617多路复用器 7
3.4 传感器模块设计 8
3.4.1 温度传感器PT100 8
3.4.2 湿度传感器CHTM-02N 9
3.4.3烟雾传感器MQ-2 10
3.5 LCD1602液晶显示系统设计 12
3.6 按键模块设计 13
3.7 继电器模块设计 13
第四章 系统软件设计 15
4.1系统软件总体结构 15
4.2 按键模块 16
4.3 数模转换器AD7705模块 17
4.4 LCD1602模块 19
第五章 系统调试 21
5.1 系统调试方案设计 21
5.2 系统调试与结果 22
结语 24
参考文献 25
致谢 26
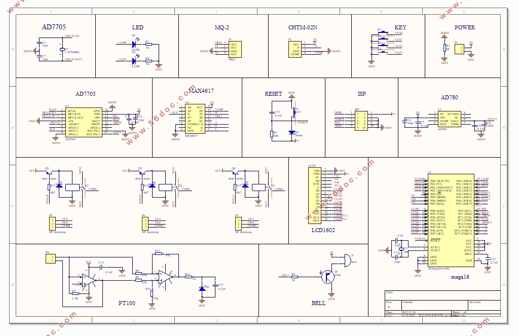
附录1:主控板的电路原理图 27
附录2:主控板单片机程序 28
|