家用太阳能热水器控制器的设计(任务书,开题报告,论文12000字)
摘 要
本文设计了一个家用太阳能热水器控制器。以89C52单片机为核心,配合电阻型水位传感器、温度传感器、显示模块、驱动电路等外围器件, 完成对太阳能热水器容器内的水位水温的测量和显示,对时间显示,缺水时还可以自动上水,水位过低时进行报警,还有对水位温度参数设置以及智能电加热等功能。它与使用A/D转换器相比,原理简单易懂,电路简单,制造成本低。
文中第一章绪论主要说明了太阳能热水器智能控制系统的研究现状和本课题的主要任务。第二章对系统的整体系统方案设计作了简单介绍。第三章重点介绍了硬件电路,硬件电路中又着重介绍了水位测量电路、水温测量电路、显示电路、时钟电路及其他电路。第四章介绍了软件设计。第五章介绍了整体调试过程,最后对之前工作有功能性总结。
关键词:太阳能,热水器,控制器,89C52,传感器
A Home Solar Water Heater Controller
Abstract
This paper designs a home solar water heater controller. It use 89C52 microcontroller as the core, with using the resistance-type level sensor, temperature sensor, display module, the drive circuit and other outside devices.What’s more,in measure and display water level and temperature. Automatic water system and alarm can also be started when the water level is too low.The system contains water temperature parameter settings and intelligent electric heating and other functions. Completed with the use of A / D converter, the principle is simple to understand, and it’s manufacturing cost is quite low.
First chapter of the paper mainly describes the intelligent system research status of solar water heater and main tasks of this project. The second chapter of the system introduces overall system design briefly . The third chapter focuses on the hardware circuit, which has highlighted the level measurement circuit, temperature measurement circuit, display circuit, clock circuit and other circuits.The fourth chapter describes the software design. The fifth chapter describes the overall commissioning process.At the last ,it gives a functional summary of previous work.
Keywords: solar water heaters, controllers, 89C52, sensor


目 录
摘 要 I
Abstract II
第一章 引 言 1
1.1 课题的背景意义 1
1.2 太阳能热水器和其控制器的发展现状 1
1.3 课题的研究内容 3
第二章 系统方案设计 4
2.1 系统总体设计 4
2.2控制芯片介绍 5
第三章 硬件电路设计 7
3.1 水位测量电路 7
3.1.1 方案比较选择 7
3.1.2 水位测量电路的具体设计 10
3.2 温度测量电路 11
3.2.1方案比较选择 11
3.2.2 芯片介绍 13
3.2.3具体电路实现 13
3.3显示电路 14
3.3.1显示芯片简介 14
3.3.2具体电路实现 16
3.4时钟及其他电路 17
3.4.1 时钟电路 17
3.4.2 加热上水执行电路 17
3.4.3 报警电路 18
第四章 软件设计 19
4.1系统流程设计 19
4.2水温水位控制程序控制 20
第五章 整体调试过程 21
5.1 Proteus仿真环境 21
5.2 系统调试过程 22
参考文献 26
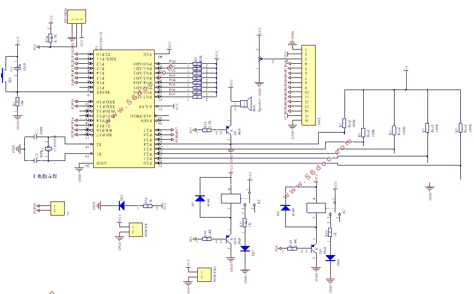
附录1整体电路图 27
附录2源 程 序 28
致 谢 40
|