基于单片机的超声波测距仪的设计(附原理图,Proteus仿真程序,元件
来源:56doc.com 资料编号:5D19094 资料等级:★★★★★ %E8%B5%84%E6%96%99%E7%BC%96%E5%8F%B7%EF%BC%9A5D19094
资料以网页介绍的为准,下载后不会有水印.资料仅供学习参考之用. 密 保 惠 帮助
资料介绍
基于单片机的超声波测距仪的设计(附原理图,Proteus仿真程序,元件清单)(论文12000字,仿真程序,答辩PPT)
摘 要
距离测量是工业生产和日常生活中常规的检测项目之一,传统的人工测量方式存在实时性差、测量精度低和安全性差等缺点,已经不能满足实际应用的需要。
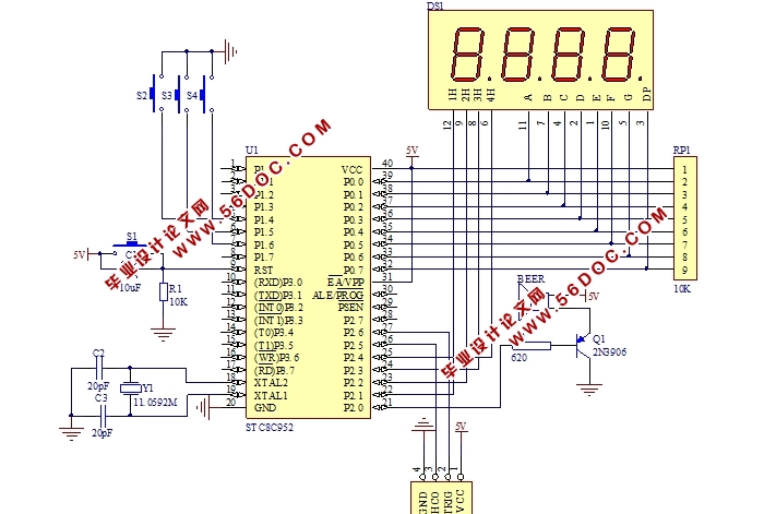
本文提出了一种基于STC89C52单片机和HC-SR04超声模块、蜂鸣器、4位LED数码管等器件设计的超声波测距系统的解决方案,实现了对距离测量的过程的科学管理。系统工作时,利用HC-SR04超声模块实现对测点与障碍物间距离的测量,测量结果传输给STC89C52单片机进行处理,单片机根据处理的结果计算出两者间的距离,同时控制4位LED数码管工作,输出当前测量的距离。当测量距离不在正常的设置范围内时,单片机控制蜂鸣器工作输出报警提示音。
本文设计的超声波测距系统是满足了工农业生产和人们日常生活的使用需要,该系统的应用提高了距离测量的精度,减小了测量误差,同时降低了监测过程中人力和财力的投入,从而达到了提升监测效率,降低监测成本的目的。因此,对超声波测距统进行研究,具有重要的现实意义和实际的应用价值。
关键词:单片机;超声模块;数码管显示;距离测量;报警
论文研究内容
本设计需要完成一种基于单片机控制技术和传感器测量技术实现的超声波测距仪。本系统需要实时的测量和显示出设备与障碍物间的距离,并能在测量的距离不在正常的设置范围内时,自动地输出报警提示音。根据设计要求,系统各功能的指标要求如下:
1、距离测量功能。能够测量出设备距离前方障碍物的距离,测量范围在2cm~3m,测量误差在+2cm。
2、显示功能。能够实时的显示出测量结果。
3、设置功能。能够对安全距离范围进行设置,设置的步进量为+1cm/次。
4、报警功能。当测量的距离值不在正常的设置范围内时时,系统可以输出报警提示音。


目 录
摘 要 I
ABSTRACT II
第1章 绪论 1
1.1 研究背景与意义 1
1.2 研究现状 1
1.3 论文研究内容 2
第2章 基本原理与方案设计 3
2.1 基本原理 3
2.1.1 系统实现原理 3
2.1.2 超声波测距原理 3
2.2 方案设计 4
2.2.1 硬件设计概述 4
2.2.2 软件设计概述 5
第3章 硬件电路设计 6
3.1 主控模块 6
3.1.1 STC89C52单片机介绍 6
3.1.2 最小系统电路 6
3.2 测距模块 7
3.2.1 HC-SR04模块介绍 7
3.2.2 超声波测距电路 8
3.3 设置模块 8
3.4 蜂鸣器报警模块 9
3.5 显示模块 9
3.5.1 LED数码管介绍 10
3.5.2 LED数码管驱动电路 11
3.6 整体电路 11
第4章 软件程序设计 12
4.1 软件设计思想 12
4.2 主程序模块 12
4.3 设置程序 13
4.4 距离测量程序 14
4.5 显示程序模块 15
4.6 报警程序 16
第5章 系统仿真测试 18
5.1 仿真原理图设计 18
5.2 系统仿真测试 19
5.2.1 正常工作模式测试 19
5.2.2 报警工作模式测试 21
5.2.3 设置工作模式测试 21
结 论 23
参考文献 24
致 谢 26
附录 27
|