| 基于单片机的温度控制系统设计(附程序清单,硬件电路图)(任务书,开题报告,论文14000字)摘  要
 温度控制系统是工业生产中很常见的组成部分,主要用于原料冶炼,材料加工和废料处理等过程。作为生产系统的重要组成部分,温度控制系统往往决定着生产成品的质量。如今,工业上主要的控温方式还是使用温度控制表和温度接触器等器件,但是都精度偏低,反应速度也不快。
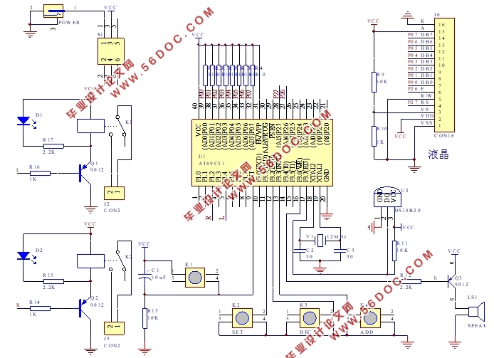
 本次设计制作了一款基于单片机的温度控制系统。本次设计功能实现是要可以测量并且显示实际的温度,并且还可以对温度进行调节,此外,这项设计还具有报警功能。在方案设计时,根据功能将整个系统分为五个功能模块进行分析。在硬件结构上,控制部分以STC单片机芯片作为核心,温度采集部分采用DS18B20传感器,便于移植,方便快捷;执行器部分继电器负责控制温度,蜂鸣器和LED负责报警为之提供控制方向。按键部分设置三个按钮更改设定值。在实际展示时,用户启动系统,就可以在显示器上看到实际的温度和范围,如果用户按键改变预设值,使其不包括实际温度,系统就会触发声光报警,并驱动外设调温至合理数值。
 关键字:STC89C51单片机  DS18B20传感器  温度控制
 
 Design and graduation thesis of temperature Control system based on single Chip Microcomputer
 Abstract
 Temperature control system is a common component in industrial production, mainly used in raw material smelting, material processing and waste treatment. As an important part of production system, temperature control system often determines the quality of finished product. Nowadays, the main ways of controlling temperature in industry are temperature control meter and temperature contactor, but the precision is low and the reaction speed is not fast.
 The design and manufacture of a temperature control system based on MCU. This design function is to measure and display the actual temperature, and can also adjust the temperature. In addition, the design also has the alarm function. In the design, the whole system is divided into five functional modules according to the function. On the hardware structure, the control part takes the STC chip as the core, the temperature acquisition part uses the DS18B20 sensor, which is convenient for transplantation and convenient. The actuator is responsible for controlling the temperature, the buzzer and the LED are responsible for providing the control direction for the alarm. The key part is set up three. Button to change the setting value. In the actual display, when the user starts the system, he can see the actual temperature and range on the display. If the user buttons change the preset value so that it does not include the actual temperature, the system will trigger the acousto-optic alarm. And drive the peripheral temperature adjustment to a reasonable value.
 Keywords: STC89C51 single chip microcomputer ;DS18B20 sensor; temperature control
 
  
  
   目录
 摘  要    I
 ABSTRACT    II
 第一章 绪论    1
 1.1 课题简介    1
 1.2 研究背景和意义    1
 1.3 温度控制研究的内容和现状    2
 1.4课题研究的思路和方法    3
 1.5本章小结    3
 第二章 系统基本方案的选择与论证    4
 2.1 设计要求    4
 2.2 主控制模块    5
 2.3 温度测量模块    6
 2.4 显示模块    8
 2.5本章小结    9
 第三章 系统硬件设计    10
 3.1  STC89C51控制电路    10
 3.1.1  STC89C51硬件电路    10
 3.1.2  单片机最小系统    11
 3.2  DS18B20传感器测温电路    13
 3.3  1602液晶显示电路    14
 3.4  继电控制电路    16
 3.5  本章小结    16
 第四章 系统软件设计    17
 4.1 程序的编写与调试    17
 4.2 本章小结    21
 第五章 温控系统成果展示    22
 5.1 温控系统软件部分调试及仿真    22
 5.2 温控系统焊接成品展示及注意事项    24
 5.3 温控系统基本功能展示    25
 5.4 本章小结    28
 第六章 总结    29
 参考文献    30
 致 谢    32
 附录一 Proteus软件仿真图    33
 附录二 硬件电路图    34
 附录三 软件程序源代码    35
 |