基于单片机的智能时钟系统的设计
来源:56doc.com 资料编号:5D27056 资料等级:★★★★★ %E8%B5%84%E6%96%99%E7%BC%96%E5%8F%B7%EF%BC%9A5D27056
资料以网页介绍的为准,下载后不会有水印.资料仅供学习参考之用. 密 保 惠 帮助
资料介绍
基于单片机的智能时钟系统的设计(论文12000字)
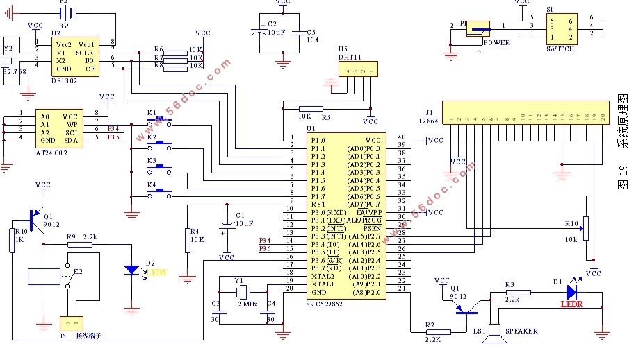
摘 要:论文简单介绍了以STC89C52单片机基础的,实用型智能时钟系统的软硬件设计过程。本设计由LCD显示模块、温湿度信息检测模块、时间信息处理模块和按键手动设置模块四个模块组成。本时钟除了可以对时刻信息进行记录外,还可以同步显示公历和农历日期,同时,还具有时间校准、定点报时、温湿度监测并实时报警这些在实际生活中便利的功能。整个系统以STC89C52单片机为中央控制器,以DS1302时间芯片记录日历和时间,温湿度信息采集方面选用了数字式温湿度传感器,而显示方面选择了目前使用广泛的液晶显示屏。用户所想要的时间信息可以直接在液晶屏幕上直观的显示出来。
关键字:智能时钟 温湿度监测 实时报警
Intelligent Clock System Based on Single Chip
abstract :This study introduces the hardware composition and software realization process of the intelligent clock system with many practical function based on STC89C52 single-chip .The design consists of LCD display module, temperature and humidity information detection module, the time information processing module and the key manually setting module .In addition ,the clock cannot only record the time information, but also can simultaneously display the Gregorian calendar and lunar calendar date, at the same time, the system also has the function of time calibration, fixed timekeeping, temperature and humidity monitoring and real-time alarm.The whole system uses STC89C52 as the central controller,record the calendar and time with the DS1302 time chip.what's more,the system uses digital temperature and humidity sensors to record temperature and humidity information,while the display has chosen the LCD screens. the time information the user wants can be directly shown on the LCD screen.
Keywords:smart clock、Temperature and humidity monitoring、Real-time alarm

目 录
1 引言 6
1.1 课题设计的目标 6
1.2课题解决的主要内容 6
2 系统硬件模块的选择 7
2.1控制核心的选择与论证 7
2.2按键控制模块的选择与论证 7
2.3时钟模块的选择与论证 7
2.4温湿度信息采集模块的选择与论证 8
2.5显示模块的选择与论证 8
3 系统硬件的设计••••••••••••••••••••••••••8
3.1 STC89C52单片机 9
3.1.1 最小系统的组成与设计 10
3.2时钟芯片DS1302性能简介和电路设计 12
3.2.1 DS1302芯片性能介绍 12
3.2.2 DS1302接口电路设计 14
3.4 LCD显示模块 17
3.4.1 LCD12864的性能简介 17
3.4.2 LCD12864与单片机的接口电路 17
4 系统软件的设计 18
5 系统的机体验收和调试•••••••••••••••••••••••19
5.1系统的模块组成 20
5.2系统软件调试 21
5.3系统硬件调试 22
6 总结 24
|