中级货车单级主减速器和差速器设计(含CAD零件图装配图,CATIA三维图)
来源:56doc.com 资料编号:5D25299 资料等级:★★★★★ %E8%B5%84%E6%96%99%E7%BC%96%E5%8F%B7%EF%BC%9A5D25299
资料以网页介绍的为准,下载后不会有水印.资料仅供学习参考之用. 密 保 惠 帮助
资料介绍
中级货车单级主减速器和差速器设计(含CAD零件图装配图,CATIA三维图)(任务书,开题报告,文献摘要,外文翻译,论文说明书16000字,CAD图6张,CATIA三维图)
摘要
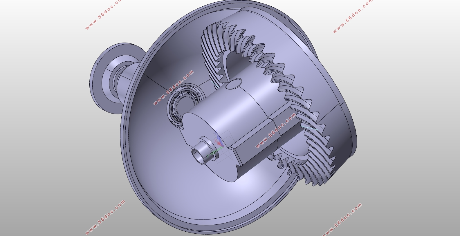
在现代汽车驱动桥上,主减速器的功用是将输入的转矩增大并相应降低转速,以及当发动机纵置时还具有改变转矩旋转方向的作用。单级主减速器通常由主动齿轮和从动齿轮组成。在双级主减速器中,通常还要加一对圆柱齿轮或一组行星齿轮。在轮边减速器中则常采用普通平行轴式布置的斜齿圆柱齿轮传动或行星齿轮传动。主减速器采用的是最广泛的螺旋锥齿轮和双曲面齿轮。在某些公共汽车和重型汽车上有时也选用蜗轮传动。本文首先确定主要部件的结构形式和主要设计参数;然后参考类似驱动桥的结构,确定出总体设计方案;最后对主从动双曲面齿轮,差速器圆锥行星齿轮,半轴齿轮进行校核以及对支撑轴承进行了寿命校核。本设计单级主减速器采用双曲面齿轮,差速器采用普通圆锥齿轮。
关键词:准双曲面齿轮;主减速器;差速器;中级货车
Abstract
In the modern car drive axle, the function of the main reducer is to increase the input torque and reduce the corresponding speed, and when the engine is still equipped with the direction of torque to change the direction of rotation. Single-stage main reducer is usually composed of driven gears and driven gears. In a two-stage main reducer, a pair of cylindrical gears or a set of planetary gears are usually added. In the wheel reducer is often used in ordinary parallel shaft layout of the helical cylindrical gear drive or planetary gear drive. The main reducer is the most widely used spiral bevel gear and hypoid gear. In some buses and heavy-duty vehicles sometimes use worm gear. In this paper, we first determine the structure and main design parameters of the main components. Then we refer to the structure of the similar driving axle to determine the overall design scheme. Finally, we check the main driven hyperboloid gears, the differential planetary planetary gears and the side gears. The bearing has been checked for life. The design of single-stage main reducer with hyperboloid gear, differential using ordinary bevel gear.
Key Words:Hypoid gear;Final drive;Differential;Intermediate truck





目录
摘要 I
Abstract II
第1章绪论 1
1.2.1研究的基本内容 2
1.2.2解决的主要问题 2
1.2.3技术方案 2
第2章主减速器的设计 4
2.1主减速器的结构形式 4
2.1.1主减速器齿轮的类型 4
2.1.2主减速器的减速的型式 6
2.1.3主减速器主动锥齿轮的支承形式 7
2.1.4主减速器从动齿轮的支承形式和安置方法 8
2.2主减速器的基本参数选择和设计计算 8
2.2.1主减速比的确定 9
2.2.2主减速器齿轮计算载荷的确定 9
2.2.3主减速器齿轮基本参数的选择 10
2.2.4主减速器双曲面齿轮的几何尺寸计算 13
2.2.5主减速器双曲面齿轮的强度计算 20
2.3主减速器轴承的选择 23
2.3.1计算转矩的确定 23
2.3.2齿轮齿宽中点处的圆周力 24
2.3双曲面齿轮所受的轴向力和径向力 24
2.3.4主减速器轴承载荷的计算和轴承的选择 25
2.5本章小结 30
第3章差速器设计 31
3.1差速器结构形式的选择 31
3.2对称式圆锥行星齿轮差速器的差速原理 32
3.3对称式圆锥行星齿轮差速器的结构 32
3.4对称式圆锥行星齿轮差速器的设计 32
3.4.1行星齿轮数目的选择 33
3.4.2差速器齿轮的几何计算 34
3.4.3差速器齿轮的强度计算 35
3.5本章小结 36
第4章结论 37
致谢 38
参考文献 39
|