{$cfg_webname}
主页 > 机械机电 > 机械 >

树枝粉碎机设计(含CAD零件图装配图,STP三维图)

来源:56doc.com  资料编号:5D19486 资料等级:★★★★★ %E8%B5%84%E6%96%99%E7%BC%96%E5%8F%B7%EF%BC%9A5D19486
资料以网页介绍的为准,下载后不会有水印.资料仅供学习参考之用. 帮助
资料介绍

树枝粉碎机设计(含CAD零件图装配图,STP三维图)(设计说明书9000字,CAD图纸9张,STP三维图)
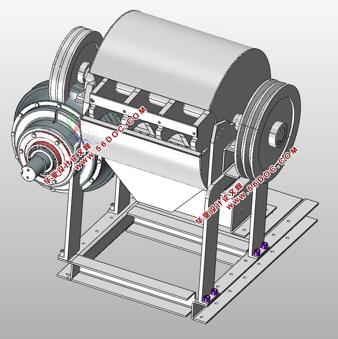
工作原理:电机带动皮带传动使带轮旋转,带轮驱动主轴做旋转运动,轴上安装刀片与叶轮,其中粉碎网与刀片做粉碎动作,旋转过程中从进料口进料(树枝),最后粉木屑从漏斗排出
3. 研究内容
3.1带轮旋转装置
带轮旋转的方式是采用电能转换成机械能,从而使带轮进行旋转,带轮旋转装置主要由旋转主轴、电机和固定板组成。通过电机带动一对转轴固定板实现。
3.2 带轮
采用圆周式固定装置,主要有转轴和带轮两大部分,通过带轮的选择,以及转轴的选择,并计算出摩擦力。
3.3 粉碎机构
采用低速大扭矩的电机驱动切刀粉碎机构,并通过转轴固定板以及主动从动滚轮轮来实现移动。
3.4 传动系统旋转粉碎机构
选择圆周式旋转粉碎,运用垂直带轮式其主要由皮带,支架,固定块组成。
 
4 研究方案
1 总体方案
树枝粉碎机主要由带轮、带轮、旋转粉碎机构、动力装置和切刀粉碎机构部分组成。其总体设计方案如图4-1所示。转轴和带轮旋转装置连接在一起,由动力装置提供动力,使带轮能实现旋转和粉碎的操作。切刀粉碎机构以及旋转粉碎机构其动力也是由动力装置提供来使粉碎机产生相应动作。
2 切刀粉碎机构
采用电机分别驱动将电力的电能转换成机械能,并通过转轴固定板以及主动从动轮来实现移动。前两个是从动轮,其运动靠滑块和钢轨的摩擦力实现的,后两个是主动轮,由电机为滚轮架行驶提供动力。
3 电机控制部分
由各自独立的电机电路组成,主泵通过各电机电路控制电机,使粉碎机产生相应动作。全电机驱动使粉碎机工作平稳、结构紧凑。
4  拟采取的技术措施
     带轮压杆式结构紧凑,可以改善组成机构零部件的受力情况,零件数量相对较少,粉碎制造比较容易。如今大中型树枝粉碎机切刀带轮多数采用这种结构。
     切刀粉碎机构采用电机分别驱动,体积小、结构简单、容易解决制动、缓冲和超载保护问题。而一个电机驱动的切刀粉碎机构适用于小型树枝粉碎机。
 

树枝粉碎机设计(含CAD零件图装配图,STP三维图)
树枝粉碎机设计(含CAD零件图装配图,STP三维图)
树枝粉碎机设计(含CAD零件图装配图,STP三维图)
树枝粉碎机设计(含CAD零件图装配图,STP三维图)
树枝粉碎机设计(含CAD零件图装配图,STP三维图)
树枝粉碎机设计(含CAD零件图装配图,STP三维图)


目  录
摘要    2
一、    绪论    5
1. 国外研究现状    5
2. 国内研究现状    5
3. 研究内容    5
4 研究方案    6
二、    树枝粉碎机材料介绍及选择    7
三、树枝粉碎机主要零部件设计计算    9
1、树枝粉碎机支架断面设计方式    9
2、整体机架强度的计算    10
3、支架变形度计算    13
四,带轮的设计方法:    14
1 带轮旋转装置    14
2带轮的设计    15
3、带轮中央断面设计    15
五,传动系统的旋转粉碎机构的设计:    16
1 传动系统的旋转粉碎机构    16
2、最大歪斜侧向力    17
3,带轮中央断面合成应力:    18
六、树枝粉碎机装配图    19
七 轴与减速器设计    19
7.1 减速器方案设计    19
7.2 齿轮参数确定    19
7.3受力分析与静强度校核    24
7.3.1受力分析    24
7.3.2低速级外啮合齿面静强度计算    25
7.4 齿轮传动强度的校核计算:    25
7.5 主轴初步结构设计:    27
7.6  轴的设计计算    28
1  固定板轴的设计计算    28
2 .轴的结构设计    28
3  轴的强度计算    29
4 主动固定板轴的设计计算    30
7.7 传动结构及设计    31
八、树枝粉碎机的组装要求及操作方式     33
1、树枝粉碎机的安装注意事项    33
2,树枝粉碎机的试验要求    33
致谢    34
参考文献    35

推荐资料