变速器换挡拨叉疲劳强度实验台架设计(含CAD图,CATIA三维图)(任务书,开题报告,论文说明书15000字,CAD图5张,CATIA三维图)
摘要
汽车作为人们日常出行的必要工具,其质量一直广受关注。变速器换挡拨叉作为汽车变速的“开关”而频繁处于工作状态,拨叉的疲劳损伤也是其出现问题的主要形式。目前对拨叉疲劳破坏的分析大多是通过软件模拟仿真,从理论上检验拨叉疲劳强度是否合格,而本文针对变速器换挡拨叉在使用过程中出现的疲劳损伤等质量问题,设计实验台架,用于模拟拨叉在汽车行驶变速时的运动、受力、以及冲击情况,从实际出发,对变速器换挡拨叉进行疲劳强度检测。通过对实验台架进行运动学仿真,以保证其设计合理性以及实际操作的可行性,最后实验台架反馈拨叉的疲劳强度是否符合要求的实验结果。相较于通过ANSYS等软件对拨叉进行疲劳强度分析,本文所设计实验台架将有更高的精确性以及实际生产意义。
关键词:换挡拨叉,疲劳强度,实验台架,运动学仿真
Abstract
As the necessary tools for people to travel daily, the quality of the car has been widely concerned. Transmission shift fork as a "switch" of the car speed is frequently in working condition, fork fatigue damage is also the main form of its problems. At present, the analysis of the fork failure fatigue is mostly through software simulation, theoretically test whether the fork fatigue strength is qualified.In order to simulate the movement, force and impact of the fork in the process of the speed change of the vehicle and test for the fatigue strength of the transmission shift fork,the test bench is designed for the quality problems such as the fatigue damage caused in the process of using the transmission shift fork.The test bench is simulated by the kinematic simulation of the test bench to ensure the rationality of the design and the feasibility of the actual operation. Finally, the fatigue strength of the test fork is consistent with the required test results. Compared with ANSYS and other software on the fatigue strength of the fork, the design of the test bench will have a higher accuracy and practical significance.
Keywords:Shift fork, Fatigue strength, Test bench,Kinematics simulation
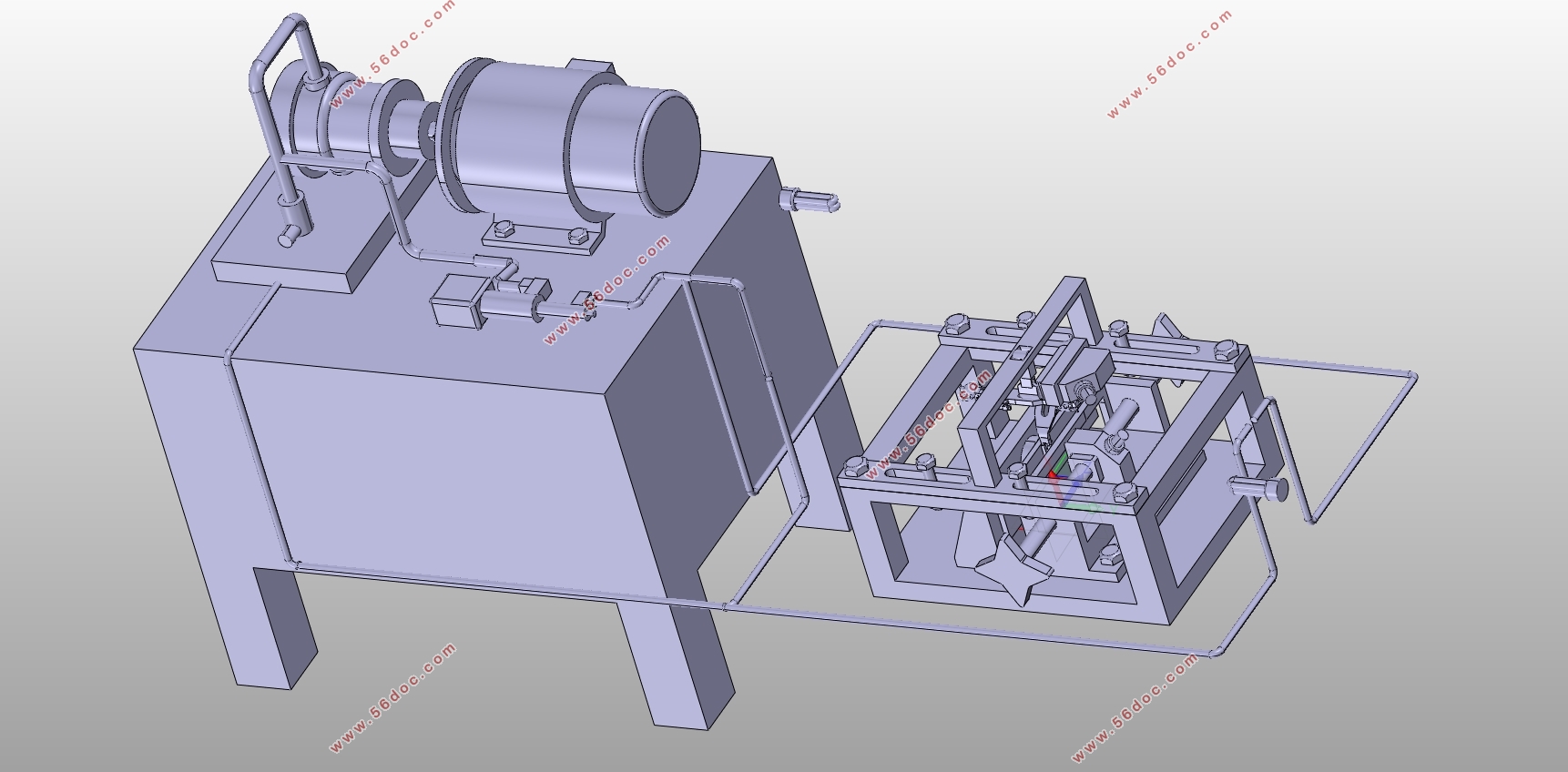
实验台架基本功能及技术要求
1)气液驱动,双向施力自动往复,往复频率2-5HZ,力量在400N-1600N内可调,实际输出力可实时监测并显示。
2)具备延时保压功能,延时可调,范围在0-0.5秒之间。
3)系统需要有自动计数功能,有异常报警和停机保护功能。
4)系统需要能按照设定的力量和实验次数等输入参数自动运行和停止。
5)需要有标准接口和统一的安装模块,适应不同的零件结构。
6)整个系统的安全性、可靠性、稳定性考虑。
7)其他如数据统计、异常点记录功能等。
8)对于疲劳强度测试,空程运行距离为约2~3mm(同步套的宽度是8.1mm,拨叉角的宽度为7.8,所以这个空程行程可以根据自己设定,运动时间0.4s),接触时间为0.3s。
9)对于疲劳强度,1600N,实验5次
1000N,实验10万次
650N,实验30万次
测量的力是在接触过程中的力,力的误差正负不超过5%。力直接作用在运动的横臂上。位移变形量测量点见图。
在上述条件下,变形量不超过1mm,如果超过1mm则视为拨叉失效,停止测试。并且能记录一定测试次数下(以1000次为一个计量单元)拨叉的变形量。





目录
第1章绪论 1
1.1 研究的背景及意义 1
1.2 研究的目标 2
1.3 论文组织结构 2
第2章设备的参数计算与选择 3
2.1 实验台架基本功能及技术要求 3
2.2 主要设备参数的选择 4
2.2.1 选择说明 4
2.2.2 伺服液压系统的布置 4
2.2.3 柱塞式液压缸选型说明 4
2.2.4 液压泵的计算选型 6
2.2.5 电动机的计算选型 6
第3章实验台架尺寸的设计计算 7
3.1 拨叉固定部分 7
3.1.1 上、下夹板 7
3.1.2 支承板 9
3.1.3 拨叉转动自由度的限制装置 10
3.1.4 固定装置螺栓,螺母的选择 11
3.1.5 拨叉固定部分总结 11
3.1.6台架箱体 13
3.2 拨叉移动部分 14
3.2.1 柱塞式液压缸 14
3.2.2 液压缸的固定 14
3.2.3 液压泵站 15
3.3 信息采集部分 18
3.3.1 拨叉接触时压力大小的采集 18
3.3.2 拨叉变形量的检测 20
3.4 实验台架功能总结 24
第4章实验台架运动学仿真 26
4.1 运动机构的仿真 26
4.2 运动学仿真及结果分析 28
第5章结论与展望 32
参考文献 33
致谢 34
|